137个!工信部公示2022年工业互联网平台创新领航应用案例名单
发布:2022-12-06 阅读:1012
近日,工信部公示《2022年工业互联网平台创新领航应用案例名单》,共有6个方向137个应用案例入围名单。

据悉,开展2022年工业互联网平台创新领航应用案例征集活动目的是聚焦工业企业数字化转型面临的关键问题,围绕平台化设计、数字化管理、智能化制造、网络化协同、个性化定制、服务化延伸等六大应用模式,征集遴选一批技术先进、模式创新、成效显著、易复制推广的工业互联网平台创新领航应用案例。此次公示名单中:
平台化设计方向共有7个入围。主要是聚焦工业设计资源分散、工具软件落后和创新能力偏弱等问题,基于工业互联网平台汇聚各领域研发设计资源,通过数据积累和机器深度学习,促进工业知识经验沉淀、仿真设计工具创新,实现轻量化、并行、敏捷、交互和模块化设计,提高产品设计水平、协同研发效率和成本控制能力。
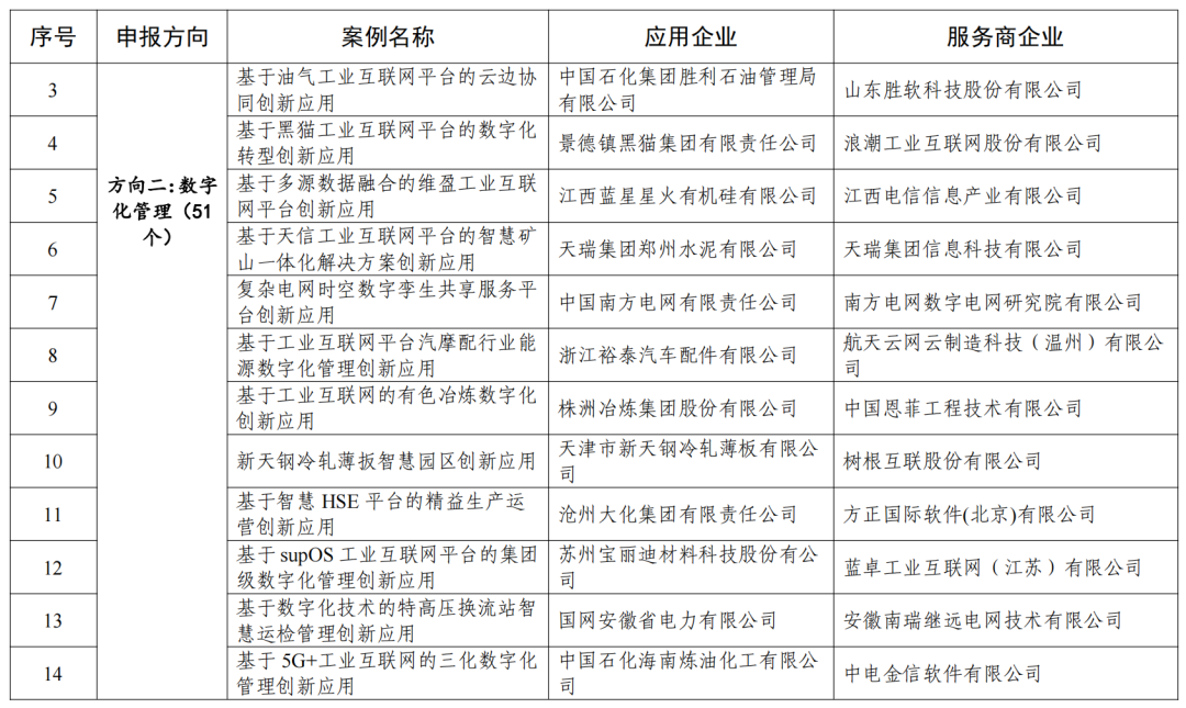
数字化管理方向共有51个入围。聚焦工业企业数据开发利用程度低、管理决策效率低和信息孤岛等问题,基于工业互联网平台贯通全业务链数据,通过智能传感器、物联网等技术,构建数字化供应链管理体系,引领企业打造数字化驾驶舱,实现组织架构优化、动态精准服务、辅助管理决策等管理模式创新,提升企业经营管理能力。
智能化制造方向共计47个入围。聚焦信息技术应用能力差、生产效率低和管控能力弱等问题,基于工业互联网平台促进生产制造全过程数字化改造,推动企业智能制造单元、智能产线、智能车间建设,加快制造执行系统的运化部署和优化升级,实现对生产制造过程的动态感知、实时分析与科学决策,提升生产效率和产品质量。
网络化协同方向共计14个入围。聚焦产业链结构复杂、信息不对称、协作效率低等问题,基于工业互联网平台汇聚设计、制造、运维、供应链等各环节主体,推动关键数据共享、业务互联和制造资源优化配置,实现跨企业、跨地区、跨行业的研发协同、制造协同、供应协同,打造覆盖产品全生命周期的云化服务与协同服务,以数据价值网络推动产业链延伸与价值链升级。
个性化定制方向共计4个入围。聚焦产品同质化程度高、附加值较低和多元化需求无法有效满足等问题,基于工业互联网平台增强用户在产品全生命周期中的参与度,精准挖掘分析用户需求,并基于数据整合分析、模型库共享与供应商协同,实现模块化与个性化设计、柔性化生产、智能仓储和准时交付,实现高效率、零库存的生产模式。
服务化延伸方向共计14个入围。聚焦传统制造竞争力下降、工业企业产品供应模式单一和售后服务要求高等问题,基于工业互联网平台实现对产品的远程互联和数据分析,发展产品追溯、远程运维、分享制造、供应链金融、回收利用等创新型服务模式,推动制造向服务转变、从出售产品到“产品+服务”转变。
附:2022年工业互联网平台创新领航应用案例名单













