行业新闻
【重磅】2022年第一批数字化转型百项优秀案例发布
发布:2022-07-09 阅读:904
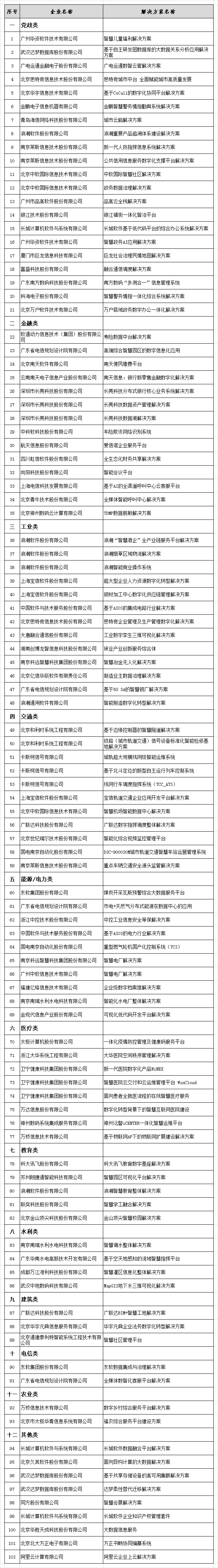
2022年7月8日,工业和信息化部与广东省人民政府联合召开“2022中国数字经济创新发展大会”,期间,中国电子信息行业联合会承办了“企业数字化转型引领制造业高质量发展论坛”。会上,中国电子信息行业联合会秘书长高素梅发布了《2022年第一批数字化转型百项优秀案例》。

(点击下图可放大查看)

2025年11月26-27日 济南舜耕国际会展中心
发布:2022-07-09 阅读:904
2022年7月8日,工业和信息化部与广东省人民政府联合召开“2022中国数字经济创新发展大会”,期间,中国电子信息行业联合会承办了“企业数字化转型引领制造业高质量发展论坛”。会上,中国电子信息行业联合会秘书长高素梅发布了《2022年第一批数字化转型百项优秀案例》。

(点击下图可放大查看)
